一、概述
在建筑物建造过程中,由于勘察、设计、施工、管理的失误或者抽取地下水、自然灾害等原因,一些建筑物出现了沉降、倾斜、墙体开裂等现象。这些倾斜建筑物倾斜量一旦超过规范规定的标准,将有可能危及人员的生命安全,这些建筑物要么拆除,要么通过纠倾将建筑物扶正,使建筑物转危为安。对于这类建筑物,如果照常使用,总会使人不安;如果放弃不用,则感到可惜;而将其拆除,则浪费很大,如果在原址重建,则浪费更大。下图是两例斜事故的图片。


二、引起建筑物倾斜的原因
在上部结构、基础、地基的共同作用体系中,地基在基础传下来的上部荷载作用下发生沉降,如果这些沉降不均匀将引起建筑物倾斜或损坏。
1、上部荷载的原因
上部荷载分布不均匀造成的地基沉降不均匀,主要表现在:建筑体型复杂平面不对称;施工荷载引起的加载不均匀;使用荷载不均匀。
2、地基土层的原因
土层薄厚不均压缩模量差异明显 如山坡 河漫滩 回填土等天然存在不均匀的地基,由于处理不当造成。即使地基土质比较均匀,上部结构的刚度对地基土应力分布也有影响,如考虑不周也可能发生不均匀沉降。
3、周边环境的影响
自然条件下随着时间的推移,建筑物下的地基变形会逐步趋于稳定。但是如果建筑物受到周边环境的改变,其土层的应力场可能受到不利影响,这种影响达到一定程度后,建筑物的倾斜将不可避免。比如临近建筑物堆载、临近基坑开挖、临近降水、临近打桩施工引起的振动和挤压等。
三、典型纠倾法及适用范围:
1.常用的纠倾方法包括:

2.各类纠倾方法的适用范围
浸水法:适用于含水量小于20%,湿陷系数大于0.05的的湿陷性土或填土地基;
辐射井法:适用于粘性土、粉土、砂性土、淤泥质土或人工填土地基;
掏土法:适用于均质粘性土、粉土、填土、淤泥质和砂性土;
锚杆静压桩法:适用于软土、粉土、粘性土、人工回填土,且为钢筋混凝土独立基础、条基或筏基。预制桩尺寸根据现场情况和压力架确定,长度一般为2~ 2.5米 ,截面200~ 300mm ;
应力解除法:适用于厚度较大的软土地基;
负摩擦力法:适用于饱和砂性土,饱和粘性土、软土地基的摩擦桩或摩擦端承桩基础;
桩基卸载法:用于桩基建筑,包括桩身、桩端及承台卸载法等;
降水法:适用于渗透系数大于10 -3mm /s的饱和地基土;
顶升法:适用于上部结构荷载较小、不均匀沉降较大以及特殊工程地质条件;
振捣法:包括振捣液化法、振捣密实法和淤泥触变法,适用于饱和粉砂或细砂地基土;
综合纠倾法:适用于建筑体型、基础和地质条件复杂或纠倾难度较大工程。
四、纠倾方法的选择
纠倾方法的选择可从两个方面考虑, 即基础型式和土层性质,见表。
纠倾方法的选择(一)
|
纠倾 |
无筋扩展基础 |
扩展基础、柱下钢筋混凝土条基 |
||||||
|
粘土 |
砂土 |
淤泥 |
湿陷 |
粘土 |
砂土 |
淤泥 |
湿陷 |
|
|
浅层掏土法 |
√ |
√ |
√ |
√ |
√ |
√ |
√ |
√ |
|
辐射井法 |
√ |
√ |
√ |
√ |
√ |
√ |
√ |
√ |
|
应力解除法 |
× |
× |
√ |
× |
× |
× |
√ |
× |
|
浸水法 |
× |
× |
× |
√ |
× |
× |
× |
√ |
|
滤水管降水法 |
√ |
√ |
◎ |
× |
√ |
√ |
◎ |
× |
|
沉井降水法 |
√ |
√ |
◎ |
× |
√ |
√ |
◎ |
× |
|
增层加压法 |
√ |
√ |
√ |
√ |
√ |
√ |
√ |
√ |
|
堆载加压法 |
√ |
√ |
√ |
√ |
√ |
√ |
√ |
√ |
|
卸载加压法 |
√ |
√ |
√ |
√ |
√ |
√ |
√ |
√ |
|
振捣液化法 |
√ |
√ |
◎ |
× |
√ |
√ |
◎ |
× |
|
振捣密实法 |
× |
√ |
× |
× |
× |
√ |
× |
× |
|
淤泥触变法 |
× |
× |
√ |
× |
× |
× |
√ |
× |
|
抬升法 |
√ |
√ |
√ |
√ |
√ |
√ |
√ |
√ |
|
静力压桩法 |
√ |
◎ |
√ |
◎ |
√ |
◎ |
√ |
◎ |
|
锚杆静压桩法 |
◎ |
◎ |
√ |
◎ |
◎ |
◎ |
√ |
◎ |
|
顶升法 |
√ |
√ |
√ |
√ |
√ |
√ |
√ |
√ |
|
膨胀剂抬升法 |
√ |
√ |
√ |
√ |
√ |
√ |
√ |
√ |
|
预留法 |
√ |
√ |
√ |
√ |
√ |
√ |
√ |
√ |
|
横向加载法 |
√ |
√ |
√ |
√ |
√ |
√ |
√ |
√ |
注:表中√表示“适用”,×表示“不适用”,◎表示“可以使用”。
纠倾方法的选择(二)
|
纠倾 |
桩基础 |
|
纠倾 |
桩基础 |
||||||
|
粘土 |
砂土 |
淤泥 |
湿陷 |
|
粘土 |
砂土 |
淤泥 |
湿陷 |
||
|
辐射井法 |
√ |
√ |
√ |
√ |
|
浸水法 |
× |
× |
× |
√ |
|
滤水管降水法 |
◎ |
√ |
◎ |
× |
|
沉井降水法 |
√ |
√ |
◎ |
× |
|
大口径井降水法 |
√ |
√ |
◎ |
× |
|
增层加压法 |
√ |
√ |
√ |
√ |
|
堆载加压法 |
◎ |
◎ |
◎ |
◎ |
|
卸载加压法 |
◎ |
◎ |
◎ |
◎ |
|
桩身(端)卸载法 |
√ |
√ |
√ |
√ |
|
桩顶卸载法 |
√ |
√ |
√ |
√ |
注:表中√表示“适用”,×表示“不适用”,◎表示“可以使用”。
五、纠倾工程常用标准、规范及参考书目
《铁路房屋增层纠偏技术》(TB)1997年铁道部
《建筑物移位纠倾增层加固技术规范》CECS
《建筑物移位纠倾增层与加固》唐业清等编
《建(构)筑物移位纠倾增层改造加固实用手册》徐至钧等编
六、纠倾合格标准
《规范》表 6.1.3 ,据此进行纠倾设计。
表 6.1.3 纠倾合格标准
|
建筑类型 |
建筑物高度(m)或层数 |
纠倾合格标准 |
|
建筑物 |
Hg≤24或小于等于7层 |
SH<0.005Hg |
|
24<Hg≤60或8~20层 |
SH<0.004Hg |
|
|
Hg>60或大于20层 |
SH<0.003Hg |
|
|
构筑物 |
Hg≤20 |
SH<0.008Hg |
|
20<Hg≤50 |
SH<0.006Hg |
|
|
50<Hg≤100 |
SH<0.005Hg |
|
|
100<Hg≤150 |
SH<0.004Hg |
|
|
150<Hg≤200 |
SH<0.003Hg |
|
|
200<Hg≤250 |
SH<0.002Hg |
纠倾工程竣工验收2年及2年以内的建筑物,其纠倾合格标准应满足有关新建工程标准要求,竣工验收后超过2年的倾斜建筑物纠倾合格标准见表,据此计算建筑物设计沉降或抬升量Δs。
表 纠倾合格标准
|
建筑类型 |
建筑高度(m)或层数 |
合格标准 |
|
建筑物 |
Hg≤24 |
SH≤0.0045Hg |
|
24<Hg≤60 |
SH≤0.0035Hg |
|
|
60<Hg≤100 |
SH≤0.0025Hg |
|
|
100<Hg≤150 |
SH≤0.002Hg |
|
|
构筑物 |
Hg≤20 |
SH≤0.0055Hg |
|
20<Hg≤50 |
SH≤0.0045Hg |
|
|
50<Hg≤100 |
SH≤0.003Hg |
|
|
100<Hg≤150 |
SH≤0.0025Hg |
据此计算建筑物设计沉降或抬升量Δs。
表 纠倾合格标准
|
建筑类型 |
建筑物高度(m)或层数 |
纠倾合格标准 |
|
建筑物 |
Hg≤24或小于等于7层 |
SH<0.005Hg |
|
24<Hg≤60或8~20层 |
SH<0.004Hg |
|
|
Hg>60或大于20层 |
SH<0.003Hg |
|
|
构筑物 |
Hg≤20 |
SH<0.008Hg |
|
20<Hg≤50 |
SH<0.006Hg |
|
|
50<Hg≤100 |
SH<0.005Hg |
|
|
100<Hg≤150 |
SH<0.004Hg |
|
|
150<Hg≤200 |
SH<0.003Hg |
|
|
200<Hg≤250 |
SH<0.002Hg |
注:1、对建成时间较长,上部结构已出现破损或较大倾斜时,纠倾合格标准可在上表基础上增加0.001 Hg。
2、Hg为自室外地面算起的建筑物高度,SH为建筑物纠倾水平变位设计控制值。
|
建筑类型 |
建筑高度(m)或层数 |
合格标准 |
|
建筑物 |
Hg≤24 |
SH≤0.0045Hg |
|
24<Hg≤60 |
SH≤0.0035Hg |
|
|
60<Hg≤100 |
SH≤0.0025Hg |
|
|
100<Hg≤150 |
SH≤0.002Hg |
|
|
构筑物 |
Hg≤20 |
SH≤0.0055Hg |
|
20<Hg≤50 |
SH≤0.0045Hg |
|
|
50<Hg≤100 |
SH≤0.003Hg |
|
|
100<Hg≤150 |
SH≤0.0025Hg |
ΔS——建筑物设计沉降量、抬升量(mm);
Hg ——自室外地面算起建筑物的高度(m);
SH1 ——建筑物水平偏移值(mm);
ΔS’——建筑物纠倾需要调整的沉降量或抬升量(mm);
SH ——回倾量(mm);
b ——纠倾方向建筑物宽度(m);
a ——预留沉降值(mm)。
公式体现了纠倾原理三个方面的含义:
①规范要求的限值,应为纠倾后沉降稳定的数值;
②这个过程不是一步到位的,纠倾大体结束后的数值,应该考虑预留量a,由参数a来控制复倾,使之在要求范围内;
③纠倾过程的控制,偏移量与抬升量(或沉降量)之间的关系为线性关系,可由建筑物的高度及建筑物倾斜方向的宽度来确定。
七、纠倾方案的确定
1、首先确定设计沉降量或抬升量ΔS、倾斜率和回倾路径等数据;
2、确定倾斜建筑物基础形心位置和偏心距,进而确定基础底面的压应力分布图形,据此验算地基承载力;
3、根据预想的回倾路径,依纠倾方法的不同,确定操作部位和所用的机具等;
4、在纠倾实施前后根据建(构)筑物倾斜的情况,进行防复倾加固处理,确保纠倾前后和纠倾过程中建筑物的安全。
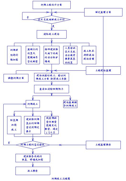
八、建(构)筑物纠倾施工一般流程

第二部分 纠倾加固工程3个案例
鉴于迫降纠倾法使用较多,所以给出的三个案例均为典型的迫降纠倾案例。
案例1 大丰市某小学教学楼的纠倾与地基加固(采用锚杆静压桩)
1)工程概况
新建四层砖混教学楼,位于该楼北侧的L形民宅以南,仅有约 3m 之隔。该楼每层北面为教师,南面是 2m 宽的走廊,女儿墙顶高 15.3m 。基础是筏板基础,厚度 400mm 。
室内外装修时,发现楼房整体南倾,5天就增加到 1cm ,且沉降远未稳定,之后持续发展,倾斜率超过4‰。
2)场地工程地质条件
由工程地质勘察报告及补勘报告得知,该场地自上而下分别由4层土组成:
①层耕作土,含植物根及建筑垃圾,结构松散,层厚 0.4m 左右;
②层粉质粘土,黄色,呈可塑状态,厚度为1.12~ 1.6m ,压缩模量Es约为4.1MPa,地基承载力标准值fk=110kPa;
③层软粘土,褐黄色~灰褐色,稍密,呈软塑~流塑状态,层厚在4.2~ 6.0m 范围,压缩模量Es约为2.1MPa,地基承载力标准值fk=60kPa;
④层粉土,中密,呈可塑~硬塑状态,层厚未钻穿,不小于 3m 。
各层土的水平层理基本均匀,仅在东半部略有倾斜,但幅度很小。地下水位在天然地面以下 1.4m 处,以潜水为主,受季节变换影响。
3)倾斜原因分析
大致有两个方面:(1)直接以②层为笩板持力层,严重忽视了③层较大厚度的淤泥质软弱下卧层的不利影响;(2)软土下卧层对上部结构偏心影响敏感,致使差异沉降发展迅速。
4)纠倾要求:纠倾后房屋倾斜率小于4‰,沉降速率在施工结束后4个月控制在0.01~ 0.02mm /d内。
5)纠倾加固技术方案设计
综合采用了四种施工工艺:锚杆静压桩、斜向掏土迫降、旋喷扰动迫降和高压注浆工艺。
⑴ 沉降较大的南半部分的止倾。 在这部分区域的笩板下布置了30根200×200的锚杆静压桩,桩尖持力层为第④层粉土,桩长为7~ 8m ,重点加固第③层饱和软粘土,迅速止倾;
⑵ 沉降较少的北半部分迫降。 在北半部分及东侧笩基外约 30cm 处布置24个Φ73取土孔,30o斜向伸入到北墙笩基下,跳孔工序排土,同时室内北半部分笩板上开8个Φ100旋喷迫降孔;
⑶ 调平后的加固。 首先,将北墙笩基下的排土孔用高压注浆并封孔;随后在大楼北半区域压入18根200× 200mm 的锚杆桩,长度及持力层与南部的桩相同;最后,将北侧室内笩板下的旋喷迫降孔进行高压注浆及封孔
6)纠倾加固技术方案实施
1.施工前期准备工作
A、重新增补1个水准基点和4个沉降观测点,切实保证有两个可靠的水准基点和10个沉降观测点,形成沉降控制网。原来离大楼较远另一房屋上的水准基点可以继续使用,再在与他可视范围内远离大楼的空地上增补一个水准基点。另在该楼四个角点处增补观测点;
B、方案正式实施前,应对该楼的倾斜情况及结构、构造、外观等现状作一次全面的检查评定,察看有无损坏及损坏的具体程度,并做好记录备案;
C、施工现场。首先要清理现场地面上的障碍物,其次,在南北两侧接通水、电,准备好所用的管线;
D、清理出一块预制及堆放静压桩的施工场所,开始预制锚杆静压桩;
E、施工机械进场组装与调试、试运转,并准确测量布设施工点;
F、组织施工备料。根据施工进度计划,有条不紊地组织有关材料及时到场。
⒉施工进度计划
总工期控制在90d之内,按进度计划安排表实施,贯彻信息施工的原则,保证各工序之间衔接及时合理,确保工期。
安全技术措施和文明施工措施此处从略。
7)沉降监测与信息施工
该建筑笩基的持力层较薄,不利于应力和变形的缓变,加之基底下紧邻较厚的软淤层,且有较大土虫在土层中不停穿梭,使得该地基具有特殊性,施工中要细心发现和认真分析可能出现的新情况。
利用沉降观测反馈信息系统,有效地调整基础笩板下各部位迫降调平水准,并使加固体与地基和基础牢固结合,形成较好的复合刚度,同时与上部结构协同工作,合理调整地基中的应力重分布,确保建筑物能够安全地调平扶正。
沉降观测时间视大楼纠倾加固的进展情况统筹安排,通常控制每天纠正下沉量为3~ 5mm 。合理安排好观测周期,在北侧迫降开始实施后,相应增加观测次数,及时提供可靠信息,以便及时合理地调整工序和工艺,确保本工程纠倾加固工作顺利完成。
自我小结:
l 静压桩制作工作可作为方案实施的第一部分,即先行制作或预定静压桩,则工期相应提前;
2 对于信息施工,应对施工中可能遇到的情况提前想到,必要时可事先进行施工模拟,对各监测点做到心中有数。采用先进的数采系统,并引进结构健康监测技术是十分必要的。而主要技术人员应该对施工过程中地基应力分布的变化以及基础变形的情况有所了解,并掌握各类典型土质的应力-应变关系,熟悉其压缩曲线。
案例2 某多层砖混结构用压力注浆法加固软土地基
1)工程概况
江苏省高邮县北海新村某住宅楼为4层砖混结构,长 30m ,宽 11m ,建于1981年,为 250mm 厚笩板基础,由于基础坐落在软土层上,房屋产生下沉与倾斜。至1990年6月,房屋倾斜率达到10.5‰,病楼东西两端与中间的沉降差分别达 96mm 与 137mm ,墙体产生多道八字形斜裂缝,最大缝宽 5.2mm ,一般缝宽 2mm 左右。
2)工程地质条件
该场地地质剖面如下图所示。各土层主要物理力学性质指标示于下表中。

地基土主要物理力学性质指标
|
层序 |
土层名 |
厚度 |
状态 |
含水量 |
孔隙比 |
塑性指数 |
黏聚力(kPa) |
内摩擦角 |
压缩模量 |
fk |
|
① |
填土 |
1.2~1.8 |
可塑 |
50 |
1.249 |
27 |
16 |
6.5 |
2.48 |
90 |
|
② |
淤泥质土 |
1.0~2.3 |
流塑 |
68.8 |
1.586 |
29.2 |
7 |
2.3 |
1.31 |
40 |
|
③ |
粉质黏土 |
0.5~0.7 |
可塑 |
27.7 |
0.770 |
17.0 |
26 |
18 |
5.72 |
230 |
|
④ |
粉质黏土 |
1.5~3.7 |
可-硬塑 |
25.5 |
0.721 |
15.1 |
27 |
18.9 |
7.01 |
250 |
|
⑤ |
粉土 |
0.8~1.5 |
软-可塑 |
27.3 |
0.751 |
7.7 |
|
|
8.43 |
180 |
|
⑥ |
粉质黏土 |
未穿透 |
可塑 |
26.9 |
0.759 |
15.2 |
20 |
21 |
9.21 |
220 |
由上面给出的剖面图及土质性质表可见,作为主要持力层淤泥土压缩性高、承载力低,而且厚度分布不均。西端厚 2.3m ,东端厚 1.4m ,而中间淤泥土缺失,房屋中间部分基础坐落在压缩性较低的粉质黏土层上,从而使房屋两端沉降大于中部,墙体产生倒八字斜裂缝。此外,注浆钻孔时发现笩基垫层处理不当,密实度较差。而在1983年进行的上部结构抗震加固又增加了房屋自重,促使差异沉降更加恶化。
3)纠倾加固设计与施工
针对事故情况及地基土性质,决定采用注浆法加固纠倾。现场试验表明,只注入水泥浆一种浆液的单液法,因为早期强度较低,预期效果不好,可能导致较明显的附加沉降;而注入水泥浆与水玻璃的双液法,由于浆液凝结速度快,微膨胀性质促使基础得到一定的抬升。因此,在沉降较大的房屋两侧采用双液注浆法,房屋中部则采用单一水泥浆法。
注浆材料及注浆压力
注浆材料以325普通硅酸盐水泥为主剂,在房屋中部用水灰比1:2的水泥浆,注浆压力为200~500kPa。双液法掺水玻璃为速凝剂,其配比为水泥:水玻璃=1:0.7,外掺1%水泥用量的木质素磺酸钙作为减水剂。水玻璃的浓度为40oBe。由于有纠倾要求,浆液采用浓液,水灰比为0.6,浆液可在十几秒内硬结。
加固深度及孔径
注浆加固深度为3.5~ 4.0m ,对基底下淤泥土层全部加固并穿透淤泥层进入粉质黏土层作为持力层,平均每孔注浆 0.25m3 。单液法注浆在压力为300~500kPa时,加固孔半径可达 0.5m 以上;双液注浆由于比较粘稠,压力在500~1000kPa时,加固半径0.2~ 0.3m 。

共设计布置了106个注浆孔,室外58孔室内48孔,孔位布置如图所示。
加固施工
本工程注浆加固施工工序如下:
定孔位→凿孔→插管→注浆→提管→复插管→复注浆→拔管→封孔。
施工要点及注意事项:
l 用工程钻机成孔,孔径6~ 7cm ,钻至设计标高后插入注浆管,注浆管采用下部钻眼的花管。
2二次注浆:当吃浆量过大或对于重点加固区段,采用二次注浆,就是等到第一次注浆初凝后,在此空中重新插管注浆。
3冒浆处理:注浆时发现管壁间冒浆或相邻孔单薄时,停注片刻,等浆凝固后再注。
4 停浆标准:符合下列条件之一时,即停止注浆。
①浆液从孔口或其他地方冒出;
②注浆压力超过规定值;
③注浆量超过规定值。
5l注浆顺序:先室外后室内,每段遵循由疏到密、对称均匀的施工顺序,严禁分块集中连续注浆。
6注浆同时进行沉降观测,控制各部位基础一次上抬量不超过 1cm ,总上抬量不超过 5cm ,避免产生新的裂缝。
4)加固效果
在注浆试验孔中取出 2cm × 2cm × 2cm 双液试块,其无侧陷抗压强度达到11.7MPa,纯水泥砂浆单液试块无侧陷抗压强度达到14.3MPa,下表给出了加固前后淤泥质土层性质的变化,可知,土的抗剪强度经计算提高了39%,压缩模量提高了156%。
淤泥层注浆加固前后土层力学性质比较
|
|
土的状态 |
含水量 |
孔隙比 |
塑性指数 |
液性指数 |
黏聚力 |
内摩擦角 |
压缩模量 |
|
加固前 |
流塑 |
68.8 |
1.586 |
29.2 |
1.41 |
7 |
2.3 |
1.31 |
|
加固后 |
软-流塑 |
62.4 |
1.548 |
25.2 |
1.05 |
18 |
3.2 |
3.36 |
案例3 鞍钢化工总厂7#烟囱纠倾扶正工程(辐射井法)
高耸构筑物纠倾,因其对沉降差异敏感度高,故纠倾工作的复杂程度和难度都增大不少。以此案例介绍高难度纠倾的一个过程,使我们对一般建筑物的纠倾项目的认识有所加深。
1)工程概况
鞍钢化工总厂为鞍钢集团下属的大型化工企业,主要生产炼钢焦炭,兼营其他化工产品。厂区内分布大小烟囱数十座,多为年代久远之构筑物。其中承担主要生产任务的7#烟囱至今已有70年历史。扶正加固前该烟囱严重倾斜,实测倾斜率高达1.484%,已严重超出规范规定,考虑到重建费用高昂,尤其是炼焦高炉不能停产,决定实施扶正。
2)场地概况
位于化工总厂8#、9#炼焦炉旁,烟囱东西两侧均为铁路轨道,相距 10m 。烟囱北侧为泵房,南侧为铁制爬梯及各种室外管道和电工房。场地平面布置见图。

该场地极其狭小,在实施纠倾扶正前基础及地质情况无资料。后经采用洛阳铲反复探测,查明基础型式为阶梯圆形钢筋混凝土基础,直径达 12m ,埋深 6m ,部分基础位于铁路轨道之下,加之炼焦高炉不停产产生高温和有毒气体等因素,使场地施工环境异常艰苦。
与基础一同查明的场地土层条件如下:
①杂填土:由碎砖、块石、碎石、木板、木方、腐蚀钢筋、粉质黏土组成,厚 2.3m ;
②粉质黏土:原状土,黄褐色,软塑-硬塑,揭露厚度 4.0m ,
③在南侧地基土中发现地下水,埋深 2.0m , 2.0m 之上地基土含水率大。
3)倾斜状况及原因分析
①倾斜状况测量结果见下表。

|
测量部门 |
方位角(o) |
高度(m) |
倾斜量(mm) |
倾斜率(‰) |
|
四川省建筑科学研究院 |
180 |
70.1 |
960 |
13.69 |
|
鞍钢冶金建(构)筑物鉴定评估中心 |
210.73 |
70.1 |
998 |
14.20 |
|
鞍钢建设总公司 |
183.7 |
70.1 |
1040 |
14.84 |
②倾斜原因分析
该高耸构筑物基础坐落在粉质黏土之上。场地西南侧的洗焦炉每半小时浇洗一大车厢焦炭,大量洗焦水漫流地表,虽最终流向南侧水池,但地表始终处于积水状态。地表积水不断渗入地下,使地基土长期被浸泡,且由于铁路运输的反复荷载作用下,南侧地基土软化,承载力较北侧有所降低,产生不均匀沉降,导致烟囱倾斜。同时由于重力二阶效应,造成倾斜进一步加大。
4)纠倾设计
(1) 纠倾方法。高耸构筑物纠倾难度大,且基础为圆形,回倾方向与速率难以控制。考虑到基底以下地基土成分单一,稳定性较好,且基础埋深较大,宜采用辐射井射水法取土迫降。
(2)设计内容。
l回倾量与取土量。据现行国家规范,本次纠倾达标后倾斜率≤0.5%,换算成倾斜量为≤ 350.5mm 。由此确定第二次回倾量最低为1000-350.5= 689.5mm 。根据相似三角形原理,确定满足该回倾量所需的西瓜片形土体为 19m3 。
l辐射井与射水孔。
①布置辐射井。在烟囱北侧布置两眼辐射井,相距 5.2m ,内径 1.2m ,井深 8.5m ,对称分布在倾斜方向中轴线的两侧;
②拟定转动轴。垂直于烟囱倾斜方向,距圆心3/5R设定转动轴;
③布置射水孔。在转动轴与基础圆相交的弦上,以及上述交点的垂直弦上以 0.8m 间距设立射水孔点,该点与两个辐射井中心的连线构成一条射水孔通道,每眼辐射井按此规则布置28个射水孔,成辐射状均匀交叉分布于基础底面之下。孔深5.0~ 11.4m 不等,平面分布见图。射水孔孔径设计为 150mm ,水平成孔,直至拟定转动轴处,枪口出水压力为1.0MPa,出水速率 40L /min。
l射水顺序与周期。两眼辐射井同时射水,第一次射水按间跳射水孔进行,即先按单号射水孔射水,待两眼井的单号射水孔全部达到设计深度后再施工双号射水孔。射水周期要与回倾速率密切结合,烟囱的最初回倾速率控制在 30mm /d,在射水及回倾进入规律阶段后,回倾速率控制在 50mm /d。当烟囱的回倾数值与纠倾达标数值相差接近 100mm 时,放慢射水频率与强度。当回倾数值与达标数值相差 100mm 时,暂停射水观察一周,再根据回倾稳定状况,调整射水强度,直至达到规范标准值。
5)回倾监测
每日按固定时间观测一次,异常情况随时反馈。加固工作完成后每两日观测一次,直至连续5次结果均稳定,之后每两个月观测一次,直至一年。采用测水平角的方法确定烟囱倾斜状况。仪器观测的技术要求如下:
a)实施纠倾开始前后结束后,应严密观测烟囱倾斜情况,观测四个测回,各测回起始度数应为0o、45o、90o和135o;
b)纠倾实施后应每日观测一次,每次观测一个测回,两次照准目标读数应小于6″,一个测回内 2C 互差应小于13″,同一方向各测回互差应小于8″;
c) 观测应在通视良好、成像清晰稳定时进行。晴天的日出、日落和中午前后不宜观测。仪器在使用前应检验,观测中严格控制水平气泡偏移。
d)观测工作执行《建筑变形测量规程》(JGJ/T8-97)。
6)回填加固
烟囱纠倾达标并稳定7~10d后,回填加固射水孔。加固材料为双灰料(生石灰7、粉煤灰3)用射水枪逐个回填夯实。
辐射井在基础底面之下,采用双灰料混粉质黏土回填。每层 50cm ,逐层夯实,直至地表。
该烟囱由14.85‰的倾斜率纠最终变为1.2‰,小于规范规定≤5‰的允许限值,纠倾过程中结构未产生任何损坏。
